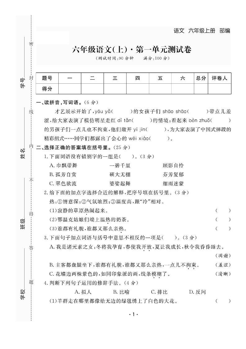
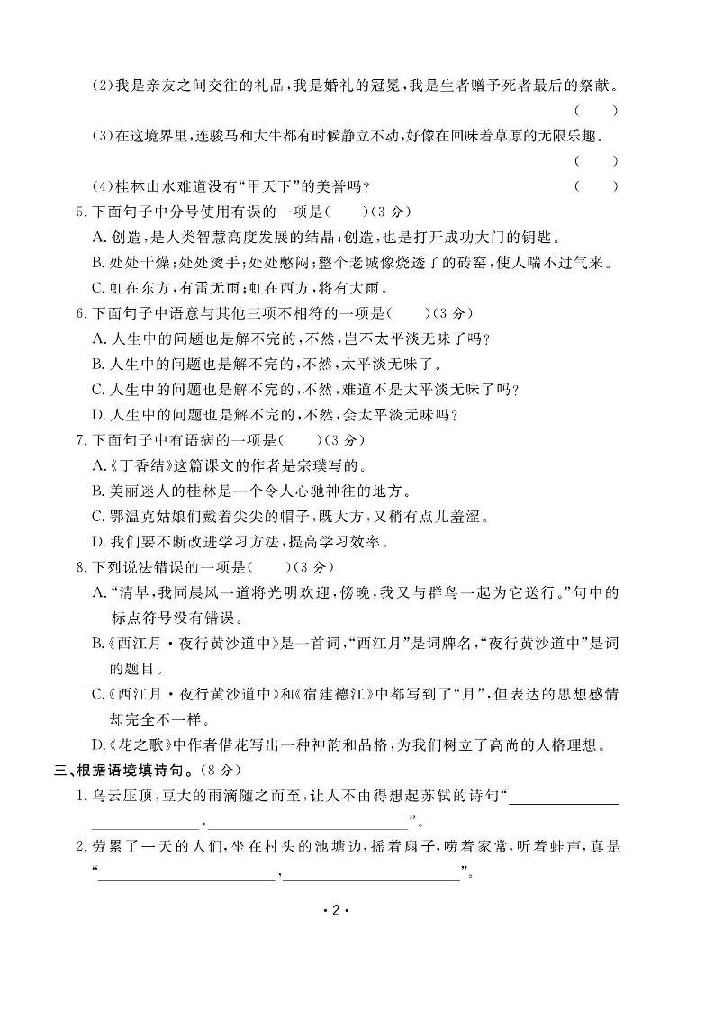
六上语文全册1-8单元测试卷(含答案48页)玖零5个月前更新关注04423六上语文全册1-8单元测试卷(含答案48页)此内容为付费资源,请付费后查看10积分登录购买付费资源 ——预览已结束,还剩46页未读——您已获得此文档下载权限,请点击底部下载完整文档 举报该内容© 版权声明 文章版权声明 1、本站名称:玖零笔记 2、本站永久网址:https://7490.cn 3、本站部分资源收集整理于互联网,仅供交流和学习使用,请于下载后24小时内删除 4、版权归原作者和机构所有,严禁商用,否则产生的一切后果将由您自己承担 5、如果您不喜欢本站有您信息的存在,请邮件告知我们予以删除 6、联系邮箱:1622383724@qq.com THE END学习资源 喜欢就支持一下吧点赞23 分享QQ空间微博QQ好友海报分享复制链接收藏
暂无评论内容